최근 미국 법무부가 애플과 아이폰 잠금장치 해제 문제를 놓고 첨예하게 대립하고 있는 가운데 마이크로스프트가 미 당국이 고객들의 동의 없이 개인들의 이메일이나 온라인상의 파일들을 검토할 수 있도록 허용하고 있는 현행 연방법률과 관련해 미 연방 법무부를 상대로 소송을 제기했다. VOA 등 외신들에 따르면, 마이크로소프트는 14일(현지시간) 워싱턴 주 시애틀 연방 법원에 낸 소송에서 미 정부가...
전세계 로보틱스 및 관련 서비스 시장(Spending 기준)이 연평균(CAGR) 17%로 성장해 2015년 710억달러 규모에서 2019년 1,354억달러 규모로 확대될 전망이다.IT 시장 조사기관 IDC(www.idc.com)의 최근 연구조사(Worldwide Commercial Robotics Spending Guide )에 따르면, 로보틱스(Robotics)는 IDC가 정의하는 여섯 가지 혁신기술( Innovation Accelerators)인 IoT, 차세대 데이터 보안, 3D 프린터, 인지기술, 로보틱스, 증강/가상현실 중 하나로, 새로운...
정부가 ‘혁신성장을 위한 사람 중심의 4차 산업혁명 대응 계획’을 발표했다.대통령 직속 4차산업혁명위원회는 11월 30일 제2차 회의를 개최하고, 그간 주관부처인 과기정통부를 비롯해 국무조정실, 기재부, 행안부, 농림부, 산업부, 복지부, 고용부, 교육부, 환경부, 국토부, 해수부, 중기부, 국방부, 공정위, 금융위, 방통위, 특허청, 경찰청, 소방청, 산림청 등 21개 부처 합동으로 작업하고 4차 산업혁명위원회의...
최근 기업 정보 탈취와 랜섬웨어 감염을 동시에 유발하는 ‘CLOP 랜섬웨어(클롭 랜섬웨어)’ 변종이 잇따라 발견되고 있어 기업 보안 담당자들의 주의가 요구된다.안랩에 따르면, 클롭 랜섬웨어 공격자는 2019년 초부터 특정 기관을 사칭해 악성 실행 파일(.exe), 워드(.doc)나 엑셀(.xls) 파일 등을 첨부한 악성 메일을 기업 이메일 계정으로 유포하며 감염을 시도했다. 5월말 경부터는 국세청 등을...
SF 영화에서 자주 등장하는 스스로 치유하는 로봇은 이제 더 이상 상상이 아니라 현실이다.막스플랑크 지능형시스템연구소(MPI-IS)와 미국 펜실베이니아 주립대학(PSU) 공동 연구팀은 오징어에서 영감을 얻어 손상된 후 1초 안에 스스로 치유할 수 있는 고강도 합성 단백질 재료를 개발했다. 연구 결과(논문명: Biosynthetic self-healing materials for soft machines)는 재료과학 분야 국제 학술지인 네이처 머티리얼스(Nature Materials)에...
중국이 독자적으로 개발한 PC와 모바일 기기를 위한 자체 운영체제(OS)를 내놓는다.향후 중국에서 MS와 구글, 애플을 몰아내고 더 나아가 글로벌 무대에서 경쟁을 벌인다는 계획이다.24일(현지시각) 중국 관영매체 신화통신에 따르면, 중국 국무원 산하기관인 중국공정원(中国工程院, Chinese Academy of Engineering)에서 오는 10월말까지 중국이 독자적으로 개발한 데스크톱PC용 OS를 내놓을 것이라고 밝혔다.이 프로젝트는 니 광난(倪光南) 중국공정원...
그동안 알려졌던 1만 시간의 노력으로 선천적 재능을 따라잡을 수 있다는 사실을 뒤집는 연구 결과가 발표됐다. 1만 시간의 법칙으로 알려진 책은 2009년에 출판된 베스트셀러 맬컴 글래드웰의 책 '아웃라이어'에서 자기 분야에서 최고가 되려면 선천적 재능보다는 1만 시간의 노력이 더 중요하다는 이야기를 하고 있다.미국 프린스톤대의 맥나마라(Brooke N. Macnamara) 교수, 미시건주립대의 햄브릭(David Z. Hambrick)...
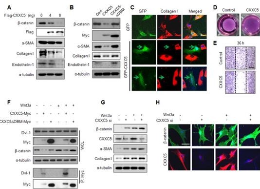
국내 연구진이 상처 치유를 위한 신호전달체계(윈트신호전달체계)의 흐름을 막는 단백질(CXXC5)을 밝혀내고, 이를 차단함으로써 상처 치유 효과를 획기적으로 높이는 펩타이드를 개발했다. 윈트신호전달계(Wnt signaling): 다양한 생리/병리현상을 조절하는 주요 세포신호전달계로 암, 골다공증, 상처 등 다양한 치료제 개발을 위해 중요한 타겟임 CXXC5(CXXC-type zinc finger protein 5): CXXC5는 최근 새롭게 규명된 윈트신호전달계를 억제하는 인자임. 이번 연구...
애플이 중국판 ‘우버(Uber)’로 불리는 모바일 차량예약 서비스 업체 디디추싱(Didi Chuxing, 디디콰이디)에 10억 달러(약 1조2000억원)를 투자, 중국 사업 확장 위한 전략적 교두보를 확장하고 있다. 애플은 5월 13일(현지시간) 이 같은 투자계획 발표 배경에는 최근 아이폰 판매가 한계점에 도달하면서, 새로운 성장 동력을 확보해야 하는 상황에서 차량공유 서비스 분야를 시작으로 중국내 새로운 시장확대를 모색하고...
온라인과 오프라인을 연결한 모바일 결제서비스는 인터넷 세상을 위해 필수적으로 구축되어야 한다. 다음카카오, 페이팔, 애플, 구글, 아마존, 알리바바 등 다양한 산업과 기업에서 모바일 결제서비스를 제공하고 있다.이들 기업이 제공하는 결제서비스는 은행 본연의 업무로서, 구매를 위한 금융서비스와 송금 등 다양한 결제가 가능하다. 향후 해외에 직접 송금도 보낼 수 있고 비트코인 등 다양한...
구글 지주회사 알파벳(alphabet)의 생명과학 계열사 베릴리(Verily)가 영국 최대 제약사 글락소스미스클라인(GSK, GlaxoSmithKline)과 공동으로 생명공학벤처를 설립하기로 결정했다. 이로써 알파벳의 헬스케어 분야 진출이 보다 가속화될 전망이다. 다수의 미국 IT정보 미디어들은 8월 1일(현지시간), 구글의 모회사 알파벳의 생명과학 계열사인 베릴리(Verily)는 영국계 다국적 제약회사 글락소스미스클라인과 공동으로 생명공학 벤처회사 ‘갈바니 바이오일렉트로닉스(Galvani Electronics)’ 설립을 발표했다고 전했다.‘갈바니 바이오일렉트로닉스’는 두...
최근 애플이 내부적으로 ‘Titan’이라는 자동차 개발 프로젝트를 진행하고 있는 것으로 밝혀지면서, 애플의 자동차 산업 진출에 대한 관심이 커지고 있다. 자율주행 시스템을 개발하는 구글과는 달리 스마트폰 시장에서처럼 애플은 차량을 직접 제작할 가능성이 있다. 자동차 산업은 IT 산업과 게임 룰이 다르지만, 혁신역량이 탁월하고 막대한 현금을 보유한 애플의 자동차 산업 진출이 현실화되면...
























![[보고서] 딥씨크 출현과 한국 AI 미래전략](http://8www.itnews.or.kr/wp-content/uploads/2025/02/7-218x150.png)

![[2024 애플 동향] ③ 애플카 ‘프로젝트 타이탄’의 실패 원인](http://8www.itnews.or.kr/wp-content/uploads/2024/03/1-2-218x150.png)
![[2024 애플 동향] ② 애플카 ‘프로젝트 타이탄’ 10년간 의 여정](http://8www.itnews.or.kr/wp-content/uploads/2024/03/4-218x150.png)
![[2024 애플 동향] ① 애플 프로젝트 타이탄’ 종료](http://8www.itnews.or.kr/wp-content/uploads/2024/03/Midjourney-218x150.png)









![[핀테크] 온.오프 모바일 결제 서비스는 새로운 금융 패러다임](http://8www.itnews.or.kr/wp-content/uploads/2014/10/137-534x364.jpg)


