한국 차세대 기초과학 연구의 핵심 인프라 실현을 목표로 2021년 한국형 중이온 가속기 '라온'이 세계 가속기 시장에 도전장을 내민다. 중이온 가속시설은 원소의 기원 탐구, 새로운 동위원소들의 발견과 그 구조 연구, 희귀동위원소들을 이용한 신물질 연구, 의학 응용 연구 등 다양한 연구 분야를 세계적 수준으로 이끌어나가는 핵심적인 역할을 담당할 예정이다. 중이온가속기를 이용한 이러한 기초...
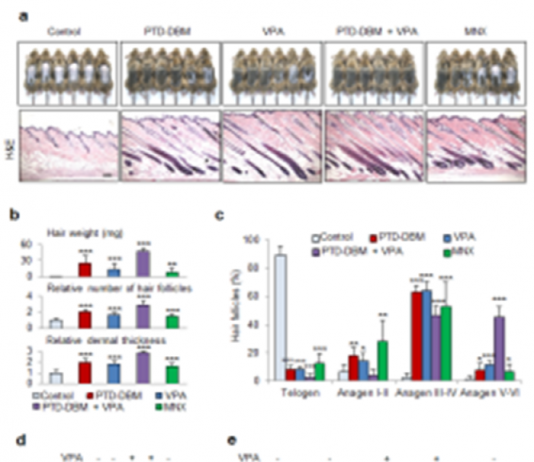
국내 연구진이 모낭을 재생시키는 탈모치료 신물질을 개발해 대머리 치료용 발모제 개발 가능성을 열었다.최강열 교수(연세대학교) 연구팀이 윈트신호전달계(Wnt signaling pathway)를 조절해 모발 생성을 억제하는 단백질(CXXC5)을 발굴하고, 이를 타깃으로 하는 재생성 발모제를 개발 중에 있다.윈트신호전달계(Wnt signaling pathway)란 세포내에서 다양한 생리/병리현상을 조절하는 중요한 신호전달계로 암, 골다공증, 비만, 상처 치유, 모발 형성 등 치료제...
생명과학자들은 최근 3세대 유전자 가위(크리스퍼/카스, CRISPR/Cas9)를 개발했다. 인간세포와 동식물세포의 유전자를 마음대로 교정 또는 편집하는데(Editing) 사용한다. 표적 DNA를 자른 후 세포 내 복구 시스템에 의해 다시 연결되는 과정에서 유전자 교정과 원하는 변이가 일어난다. 이 방식을 활용해 암과 AIDS 등뿐만 아니라 더 나아가 희귀난치병 치료나 작물•가축개량•미래식량(Clean meat) 분야에서 유전자 가위 혁명이...
항암치료를 받는 환자는 암 뿐 아니라 구토, 탈모, 피로감, 적·백혈구 감소 등의 부작용과도 싸워야 한다.반면 방사선 치료법의 경우 통증이 없고 통원치료가 가능해 이용률이 증가하는 추세이지만, 값비싼 수입 장비를 사용한다는 점, 종양 주변의 정상조직까지 방사선에 노출되는 점이 단점으로 지적돼 왔다.환자가 호흡할 때마다 종양의 위치가 바뀌는 것을 추적하기 어려워 실제 종양...
현대인의 유전체 속에 숨어 있는 네안데르탈(Neandertal)인의 유전자가 알레르기와 우울증 등의 위험을 증가시키는 것으로 밝혀졌다.많은 현대인들은 네안데르탈인의 유전자를 갖고 있다. 그것은 180만 년 전부터 10,000년 사이의 지질 시대인 신생대 빙하기 제4기 플라이스토세(Pleistocene Epoch)에 현대인의 조상이 네안데르탈인과 밀회를 즐긴 잔재로, 현대인의 건강에 까지 영향을 미치고 있다우울증으로 고통받고 있는가? 어쩌면 그것은 당신...
요약 지구상의 생명체는 지구의 자전에 적응했다. 우리는 오랫동안 '살아있는 생명체들(인간 포함)이 체내에 생체시계를 보유하고 있어서, 하루의 규칙적인 리듬을 예상하고 거기에 적응하는 데 도움을 받는다'는 사실을 알고 있었다. 그러나 그 시계가 과연 실제로 작동할까? 제프리 C. 홀, 마이클 로스바쉬, 마이클 W. 영은 우리의 생체시계를 들여다보고, 그 내부의 작동 메커니즘을 해명했다. 그들의...
https://www.crick.ac.uk/media/11729/sidebysideresize.mp4IBS 유전체 교정 연구단인 김진수 서울대 교수와 김대식 박사(서울대 화학부 연수연구원)는 유전자가위의 표적이탈효과를 분석하는 연구로 공동 참여해 영국 프랜시스 크릭 연구소 (The Francis Crick Institute) 케이시 니아칸 (Kathy K. Niakan) 교수 연구팀이 크리스퍼 유전자 가위를 이용해 인간배아의 발달 과정에서 OCT4 유전자의 기능을 밝혔다. OCT4 (POU5F1)는 배아의 발달 과정을 조절하는 전사인자로...
미 항공우주국(NASA)의 제임스웹 천체망원경(JWST, James Webb Space Telescope)의 발사가 연기됐다. 나사는 2018년 10월 발사 예정이었으나 2019년 3월과 6월 사이에 발사될 예정이라고 밝혔다. 나사 과학임무본부장인 토마스 주부첸 (Thomas Zurbuchen)은 성명서에서 “발사 시기 변경은 하드웨어나 소프트웨어 등 기술적 문제는 아니며, 나사 웹 망원경의 복잡성 때문이다”며 “하지만 시험은 예정대로 진행되고 있다”고 설명했다. 27년 동안...
인공지능 프로그램 알파고제로(AlphaGo Zero)가, 아무런 인간의 입력(input) 없이도 며칠 만에 스스로 깨치는 수준에 이르렀다. 그리하여 인간 기사들이 지난 수천 년간 듣도 보도 못한 '신의 한 수'를 마구마구 구사하고 있다.구글의 자회사 딥마인드(DeepMind)에서 개발한 인공지능 프로그램 알파고 제로(AlphaGo Zero)가 전략게임인 바둑에서 초인(招人)의 경지에 도달했다. 즉, 인간의 수(手)를 전혀 참고하지 않고서도 스스로...
3대 실명 질환 중 하나인 녹내장(Glaucoma)은 안압이 상승해 시신경이 눌리거나 혈액 공급에 문제가 생겨 시신경이 망가진다. 시야가 바깥부터 서서히 흐려져 말기에는 시력을 잃는다. 증상이 나타날 땐 이미 시신경이 크게 손상된 상태라 완치가 어렵다. 특히 전체 환자의 약 75% 이상을 차지하는 원발개방각녹내장의 경우 분자적 수준에서 원인을 밝히지 못해 근본적인 치료법...
생명과학자들은 최근 3세대 유전자 가위(크리스퍼/카스, CRISPR/Cas9)를 개발했다. 인간세포와 동식물세포의 유전자를 마음대로 교정 또는 편집하는데(Editing) 사용한다. 표적 DNA를 자른 후 세포 내 복구 시스템에 의해 다시 연결되는 과정에서 유전자 교정과 원하는 변이가 일어난다. 이 방식을 활용해 암과 AIDS 등뿐만 아니라 더 나아가 희귀난치병 치료나 작물•가축개량•미래식량(Clean meat) 분야에서 유전자 가위 혁명이...
살아 있는 인간의 뇌조직은 신경과학자들에게 매우 희귀한 자료다. 과학자들이 수술 과정에서 폐기되는 '살아있는 인간 뇌조직'의 작은 조각이 공개적으로 접근 가능한 데이터베이스(publicly available database)에 수록했다. 신경과학 도구(예: 대규모 데이터베이스, 뇌지도)를 작성하는 앨런 뇌과학연구소의 연구진은 2017년 10월 25일 "살아있는 인간 뇌세포에서 입수한 데이터를 최초로 출판했다"라고 발표했다.인간의 뇌에 대한 연구들은 대부분 두 가지...
























![[보고서] 딥씨크 출현과 한국 AI 미래전략](http://8www.itnews.or.kr/wp-content/uploads/2025/02/7-218x150.png)

![[2024 애플 동향] ③ 애플카 ‘프로젝트 타이탄’의 실패 원인](http://8www.itnews.or.kr/wp-content/uploads/2024/03/1-2-218x150.png)
![[2024 애플 동향] ② 애플카 ‘프로젝트 타이탄’ 10년간 의 여정](http://8www.itnews.or.kr/wp-content/uploads/2024/03/4-218x150.png)
![[2024 애플 동향] ① 애플 프로젝트 타이탄’ 종료](http://8www.itnews.or.kr/wp-content/uploads/2024/03/Midjourney-218x150.png)


![[보고서] ‘3세대 유전자 가위’ 논문·특허기술 전쟁 3…논문 분석](http://8www.itnews.or.kr/wp-content/uploads/2017/08/Feng-Zhang-534x462.jpg)







![[보고서] ‘3세대 유전자 가위’ 논문·특허기술 전쟁 4…논문 분석](http://8www.itnews.or.kr/wp-content/uploads/2017/08/ibs-kinjinsoo-534x462.jpg)

